Celem projektu jest stworzenie i analiza prostego modelu numerycznego z wykorzystaniem metody elementów skończonych (MES). Analiza polega na wyznaczeniu odpowiedzi konstrukcji wspornikowej (pola przemieszczeń i naprężeń) pod wpływem zadanego obciążenia. Analizowany element konstrukcyjny jest:
• zamocowany (warunki brzegowe),
• obciążony siłą lub ciśnieniem,
• wykonany z materiału liniowo sprężystego.

W analizie przyjmuje się następujące założenia:
• materiał jest liniowo sprężysty (prawo Hooke’a),
• odkształcenia są małe,
• analiza ma charakter statyczny,
• obciążenia są stałe w czasie.
Proces analizy obejmuje:
• Pre-processing (budowa modelu),
• Solving (obliczenia),
• Post-processing (analiza wyników).
• Uruchom program poprzez wpisanie :
abaqus cae
• W oknie startowym programu wybierz:
With Standard/Explicit Model
• Program automatycznie otwiera Part Module
• W drzewie modelu Model Tree kliknij dwukrotnie Parts lub w jednokrotnie w Panelu narzędzi.

W oknie Create Part ustaw:
• Name: Beam - to nazwa naszej części
• Type: 3D deformable - ciało które może się deformować
• Base feature Shape: Solid - trójwymiarowa geoemtria bryłowa
• Base feature Type : Extrusion - sosób tworzenia bryły, w tym wypadku poprz wyciągniecie przekroju podłużnego belki
• Approximate size: 300 - orientacyjny wymiar tworzonego elementu
Kliknij Continue

Program przejdzie do trybu Sketcher.
• Wybierz narzędzie Rectangle
• Narysuj prostokąt (wstępny, przybliżony) klikają na dwa jego wierzchoi
• Zakończ rysowanie (środkowy przycisk myszy) lub Klawisz ESC
Nadanie wymiarów Użyj narzędzia Dimension:
• Górna krawędź: 200 mm
• Lewa krawędź: 20 mm

Uwagi
• Program automatycznie dodaje więzy geometryczne (prostopadłość, poziomość)
• Szkic najpierw jest przybliżony, a następnie dokładnie wymiarowany
Gotowy szkic stanowi podstawę do dalszego modelowania (wyciągnięcie 3D, siatka, analiza).
• Wybierz narzędzie Delete z paska Sketcher
• Kliknij linię, którą chcesz usunąć (zostanie podświetlona na czerwono)
• Kliknij środkowy przycisk myszy, aby ją usunąć
• Powtarzaj w razie potrzeby
• Kliknij ponownie środkowy przycisk myszy, aby zakończyć działanie narzędzia
Dodatkowo możesz używać:
- Undo – cofanie operacji
- Redo – ponawianie operacji

Kliknij Done w dolnej części okna Prompt Area. Jeśli nie widać tego guzika – klikaj środkowy przycisk myszy, aż się pojawi) lub klawisz ESC
• W oknie Edit Base Extrusion usuń domyślną wartość i wpisz: 25.0
• Kliknij OK

Program utworzy bryłę 3D (widok izometryczny belki)

W lewym dolnym rogu widoczny jest układ współrzędnych (triada). Pomaga on w orientacji modelu w przestrzeni
Wybierz z menu głównego programu: File → Save, wprowadź nazwę pliku i kliknij OK. Plik zostanie zapisany z rozszerzeniem .cae, proszę nie zmieniać rozszerzenia pliku. Zaleca się częste zapisywanie projektu (np. po każdym etapie)
Aby utworzyć materiał z którego wykonana jest nasza belka należy w Model Tree kliknąć dwukrotnie Materials

Program sam przejdzie do Property Module otworzy się okno Edit Material

Wprowadzenie danych materiałowych: Name: Steel - nazwa naszego materiału
Z menu wybierz: Mechanical → Elasticity → Elastic
Wprowadź wartości:
• Moduł Younga: 209.E3 MPa
• Współczynnik Poissona : 0.3

Kliknij OK aby zatwierdzić wprowadzone dane. Materiał liniowo sprężysty został zdefiniowany i jest gotowy do przypisania do modelu.
Celem tego kroku jest przypisanie materiału do stworzonej geometrii. W Model Tree kliknij dwukrotnie Sections

W oknie Create Section ustaw:
• Name: BeamSection - jest to nazwa naszej sekcji
• Category: Solid (domyślne) - sekcja bryłowa bo taką mam geometrię
• Type: Homogeneous (domyślne) - jednorodna
Kliknij Continue; W oknie Edit Section wybierz Material: Steel (domyślnie wybrane); Kliknij OK
W Model Tree rozwiń: Parts → Beam i kliknij dwukrotnie Section Assignments lub w pasku narzędzi kliknij Assign Section

• Kliknij belkę w oknie roboczym (zostanie podświetlona)
• Zatwierdź wybór: środkowy przycisk myszy lub Done
W oknie Edit Section Assignment: wybierz: BeamSection - czyli tą nazwę sekcji która została już stworzona, następnie kliknij OK. Cała belka zostanie oznaczona kolorem (np. jasnoniebieskim). Oznacza to przypisanie materiału i właściwości.
Uwagi
• Przypisanie przekroju = przypisanie materiału do modelu
• Bez tego kroku analiza nie będzie możliwa
Podstawowe informacje
• Każda część (Part) ma własny układ współrzędnych
• Model posiada jedno złożenie Assembly
• Złożenie tworzy się przez dodanie instancji Instance części
• Instancja może być:
   • Dependent (powiązana z siatką części)
   • Independent (siatkowana osobno)
W tym zadaniu używamy jednej instancji belki. W Model Tree rozwiń Assembly i kliknij dwukrotnie Instances lub kliknij po uprzedmin zmaine modułu na Assembly w ikonę Create Instance

W oknie Create Instance: wybierz: Beam - jest to nazwa naszej części i kliknij OK. Belka pojawi się w widoku izometrycznym. Jej położenie będzie zgodne z globalnym układem współrzędnych
Aby obrócić model kliknij narzędzie Rotate, przeciągnij myszą, aby obracać model, zakończ: środkowy przycisk myszy

Inne narzędzia widoku dostępne w pasku:
• Pan – przesuwanie
• Zoom – przybliżanie/oddalanie
• Auto-fit – dopasowanie widoku
3D Compass (kompas 3D) - umożliwia szybkie sterowanie widokiem:
• przeciąganie osi → przesuwanie
• przeciąganie łuków → obrót
• kliknięcie osi → widok z góry/boku
• podwójne kliknięcie → szybka zmiana widoku
Narzędzia widoku służą tylko do nawigacji (nie wpływają na analizę)
Analiza składa się z dwóch kroków:
- Initial (automatyczny) – do zadania warunków brzegowych
- BeamLoad – krok statyczny do przyłożenia obciążenia
W Model Tree kliknij dwukrotnie Steps. W oknie Create Step wprowadź:
• Name: BeamLoad
• Procedure: Static, General

Kliknij Continue. W oknie Edit Step wprowadź:
• Zakładka Basic:
- Description: Load the top of the beam
• Zakładka Incrementation:
- pozostaw ustawienia domyślne
• Zakładka Other:
- pozostaw ustawienia domyślne

Kliknij OK
Program automatycznie tworzy zapisy wyników (output). Nie trzeba ich zmieniać w tym zadaniu. W Model Tree: kliknij na Field Output Requests
Zobaczysz:
• listę zapisywanych wielkości (np. naprężenia, przemieszczenia)
• częstotliwość zapisu (domyślnie: każdy krok obliczeń)
• Kliknij Cancel (bez zmian)
W analogiczny sposób sprawdzisz Historie wyników History Output Requests
Uwagi
• Domyślne ustawienia są wystarczające dla tego zadania
• Dane będą zapisywane do pliku wynikowego (*.odb)
• Output można modyfikować w bardziej zaawansowanych analizach
Warunki są zależne od kroku analizy:
- Boundary condition → krok Initial - utwierdzenie
- Load → krok BeamLoad - obciążenie
W Model Tree kliknij dwukrotnie BCs. W oknie Create Boundary Condition ustaw:
• Name: Fixed
• Step: Initial
• Category: Mechanical
• Type: Symmetry/Antisymmetry/Encastre

Kliknij Continue

• Wybierz lewą ścianę belki
• Zatwierdź: środkowy przycisk myszy lub Done
W oknie zaznacz ENCASTRE (pełne utwierdzenie) Kliknij OK
• Wszystkie stopnie swobody są zablokowane
• Pojawią się strzałki oznaczające więzy
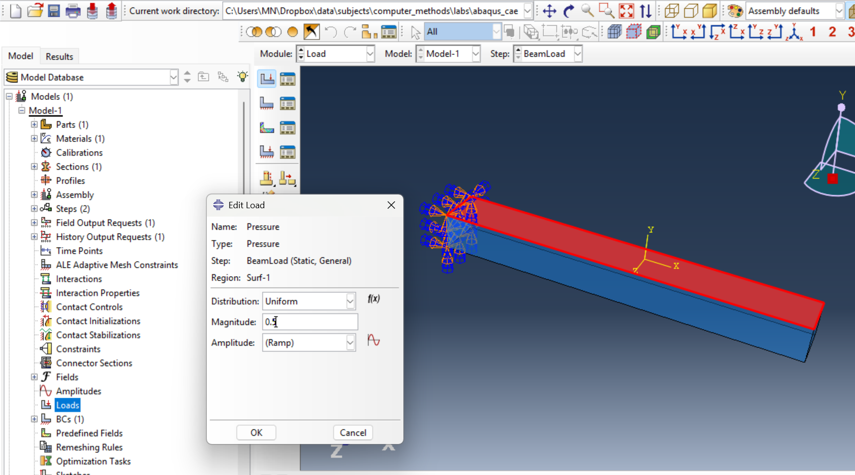
Aby zadać obciążenie w postaci ciśnienia w Model Tree kliknij dwukrotnie Loads. W oknie Create Load ustaw:
• Name: Pressure
• Step: BeamLoad
• Category: Mechanical
• Type: Pressure

Kliknij Continue
Wybierz górną powierzchnię belki i zatwierdź: - środkowy przycisk myszy lub Done

Parametry obciążenia
W oknie wpisz:
• Magnitude: 0.5 - wartość zadanego ciśnienia w jednostce MPa
• Distribution: Uniform (domyślne) - jednorodny rozkład, w każdym punkcie taka sama wartość
• Amplitude: Ramp (domyślne) - ciśnienie w analizie będzie zadawane liniowo
Kliknij OK
Na górnej powierzchni pojawią się strzałki (obciążenie w dół). Obciążenie jest aktywne (widoczne) tylko w kroku BeamLoad

• Warunek brzegowy (utwierdzenie) działa przez całą analizę
• Obciążenie działa tylko w wybranym kroku
Siatka MES dzieli model na elementy skończone. Proces ten obejmuje:
• Ustawienie kontroli siatki
• Wybór typu elementu
• Generację siatki
W Model Tree: klikamy dwukrotnie na Parts → Beam → Mesh
Następnie klikamy Assign Mesh Controls

W oknie ustawiamy:
• Element Shape: Hex
• Technique: Structured
Kliknij OK. Model będzie siatkowany elementami (kostkowymi).
Z menu głównego programu wybieramy: Mesh → Element Type
W oknie ustawiamy następujące parametry o ile są inne:
• Element Library: Standard
• Geometric Order: Linear - typu funkcji kształtu zastosowany w elemencie skończonym
• Family: 3D Stress
Ustawienia szczegółowe
• Zakładka Hex
• Wybierz: Incompatible modes
Typ elementu: C3D8I, Kliknij OK
W pierwszym kroku ustawiamy globalną wielkość elementu skończonego. Klikamy Seed Part

W oknie ustawiamy:
• Global size: 10.0 - jest to liczba określająca przybliżoną wielkość elementu skończonego
Kliknij OK, następnie Done
W drugim korku tworzymy siatkę. Z menu głównego programu wybieramy Mesh → Mesh Part a nastpępnie potwierdzamy Yes
Model zostanie pokryty siatką elementów skończonych. Widoczna będzie struktura elementów MES. Mniejszy rozmiar elementu = większa dokładność (ale dłuższy czas obliczeń). Siatkę można zagęszczać lokalnie dla lepszych wyników. Poprawna siatka jest kluczowa dla jakości analizy

• W Model Tree kliknij dwukrotnie Jobs
W oknie Create Job należy wpisać:
• Name: Deform
Nazwa ta zostanie użyta przez program jako nazwa pliku zawierającego rezultaty. Następnie klikamy Continue
W oknie Edit Job wpisujemy (opcjonalnie):
• Description: Cantilever beam tutorial - ten tekst pojawi się podczas wizualizacji
Klikamy OK
Uruchomienie analizy
• W Model Tree klikamy Jobs
• Klikamy na zadanie nasze zadanie obliczeniowe Deform prawym przyciskiem myszy i z menu wybieramy Submit
Pod nazwą zadania wyświetlany jest aktualny status:
• Submitted – generowanie pliku wejściowego
• Running – trwają obliczenia
• Completed – analiza zakończona, dane zapisane
• Aborted – błąd, analiza przerwana
• Klikamy na zadanie Deform → Results
• Program przechodzi do Visualization Module
• Otwiera się baza danych wyników (*.odb)
• Widoczny jest kształt belki przed odkształceniem